🤖 Generative Programmer | Issue #13
AI-Assisted Development, Prompting Techniques, Agentic Systems
📣 Welcome back! Here’s what’s new in GenAI since last time.
🔗 Share: X · LinkedIn · BlueSky · Email and let’s dive in.
🔥 Top Picks This Issue
👌 12-Factor Agents – humanlayer
🌟 Claude Code: Practical Tips for Agentic Coding – Anthropic
🤖 What are Multi-Agent Systems? – NVIDIA
🪦 The Software Engineering Identity Crisis – Annie Vella
🔥 Prompt Engineering Techniques with Spring AI – Christian Tzolov
👥 Human in the Loop Software Development Agents – Jirat Pasuksmit, Kun Chen
🔍 How DoorDash leverages LLMs to evaluate search result pages – DoorDash
🔐 Securing FastMCP with Keycloak & Ollama – Abhishek Koserwal
…and if you dare, 57 more updates to explore 👇
🎯 Featured Article
👌 12-Factor Agents - Principles for building reliable LLM applications – A practical framework for building LLM-powered software that can reliably serve production users.
Drawing from patterns seen across real-world agent deployments, this guide outlines twelve core principles—like owning your prompts and context window, treating tools as structured outputs, and unifying execution and business state—to help developers move beyond brittle prototypes. Instead of relying on heavy frameworks, it emphasizes modular, composable practices that integrate well into existing systems.
📰 Long-Form Reads
🌟 Claude Code: Practical Tips for Agentic Coding – A hands-on guide to using Claude Code effectively across real-world development workflows, from setup and customization to testing, debugging, and automation.
What are Multi-Agent Systems? - NVIDIA outlines how multiple AI agents collaborate to solve complex tasks, covering orchestration patterns, benefits, and practical architecture considerations.
What I Learned From Forcing AI to Fix Its Own Code For 27 Days → it can build software autonomously, but let's not pretend humans are obsolete quite yet.
🤦♂️ The Policy Puppetry Prompt Injection Technique - a prompt injection attack that disguises malicious prompts as policy files, tricking LLMs into obeying them.
Semantic Unit Testing - Alex Molas
The Software Engineering Identity Crisis - Annie Vella - Annie Vella 🪦
Principles for coding securely with LLMs - sean goedecke
A Critical Look at MCP - Raz Blog
You are using Cursor incorrectly... - Cursor
OpenAI Embraces MCP: The Protocol Era of AI Has Arrived ⚰️
🔥🔥🔥 Prompt Engineering Techniques with Spring AI - A hands-on guide showing how to apply core prompt engineering techniques—like few-shot prompting, chain-of-thought, and system roles—using Spring AI’s fluent Java APIs to build structured, configurable LLM-based applications.
Claude Code – Hidden‑Gem Power Tips
Senior Developer Skills in the AI Age - Manuel Kießling
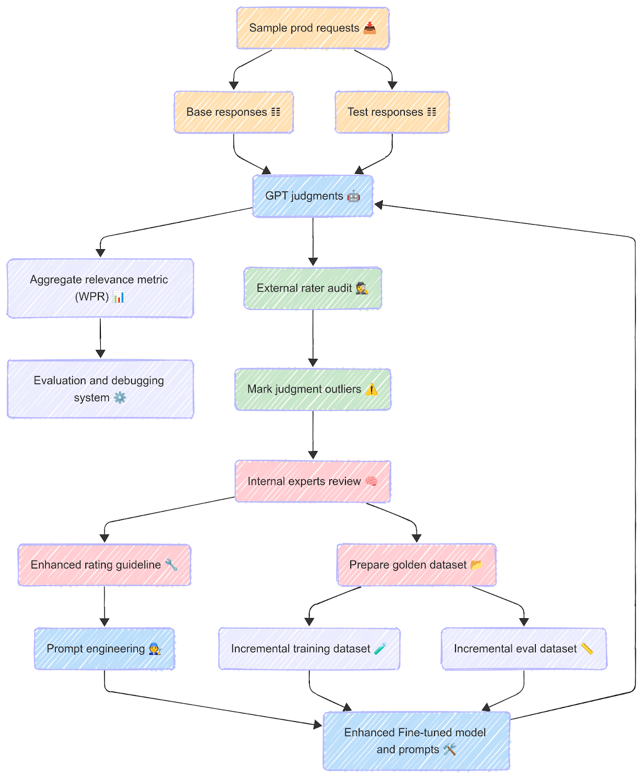
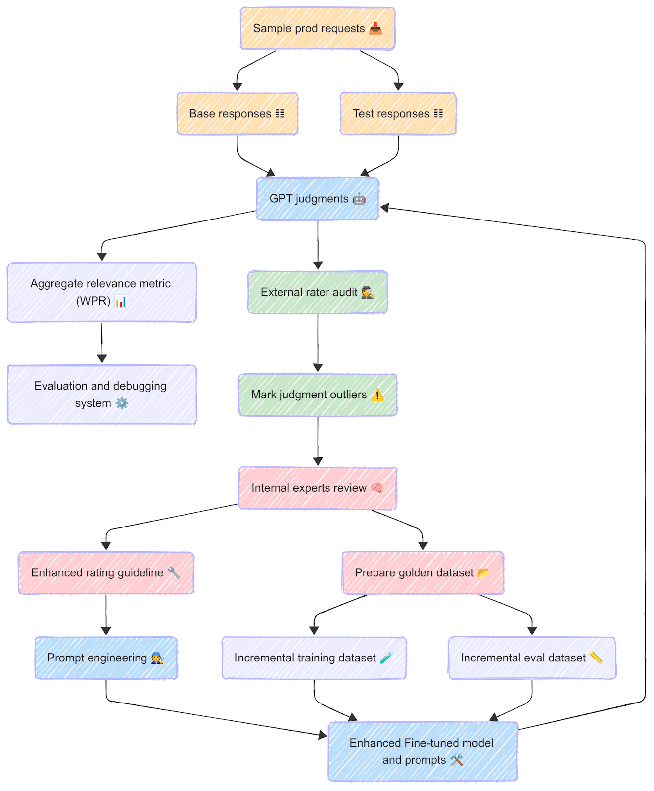
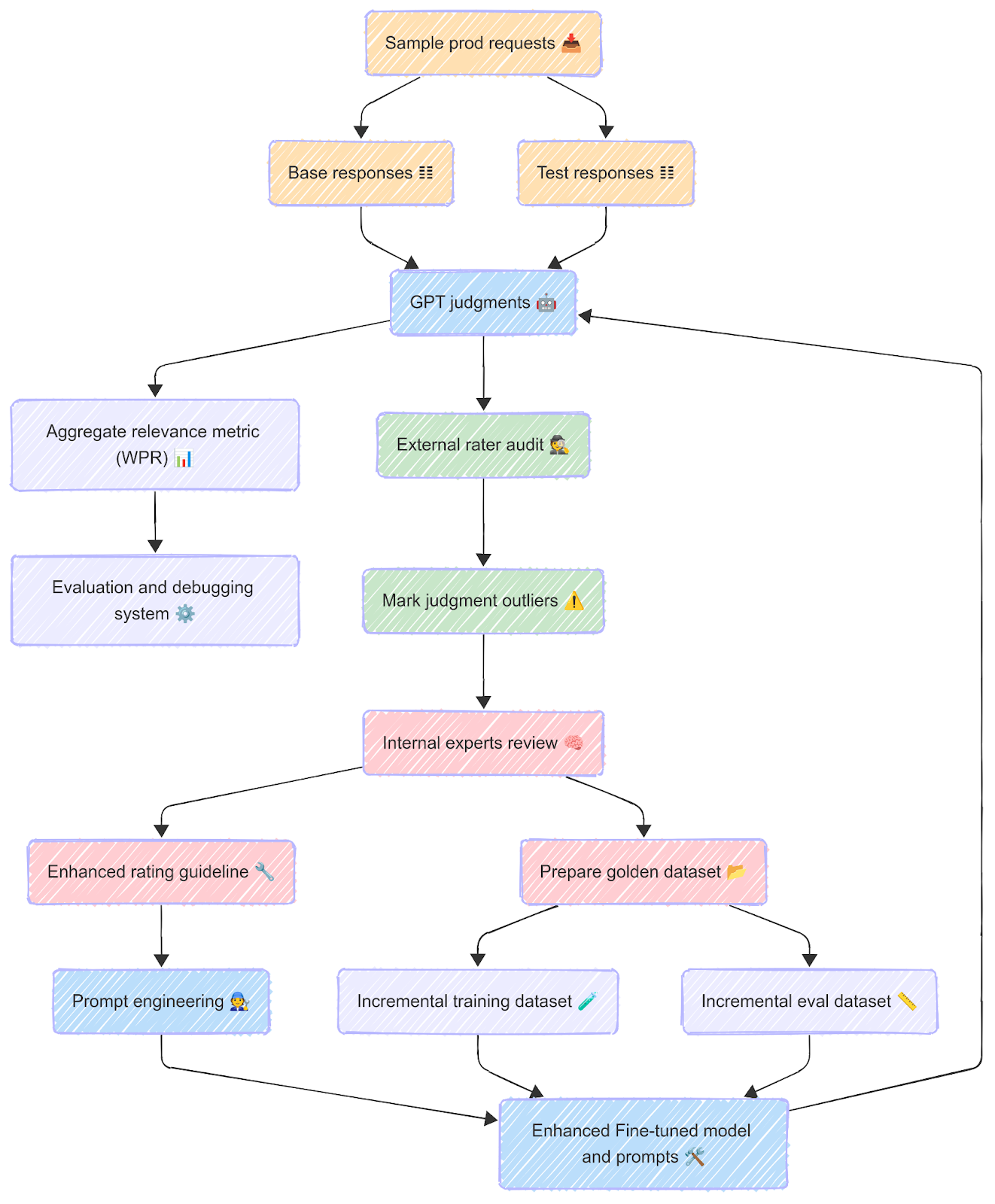
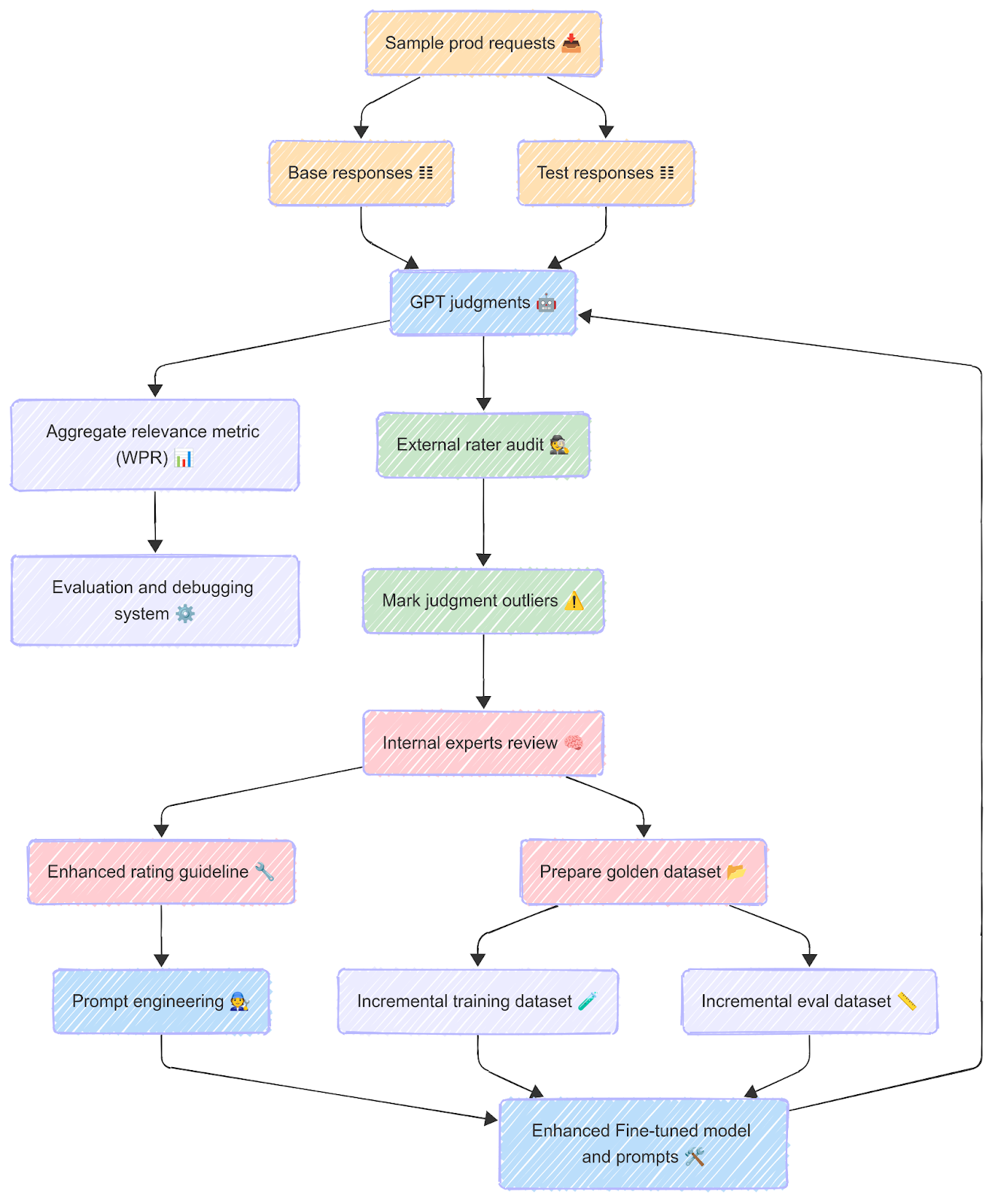
How DoorDash leverages LLMs to evaluate search result pages
Human in the Loop Software Development Agents - Work Life by Atlassian - Jirat Pasuksmit, Kun Chen
The Differences between Deep Research, Deep Research, and Deep Research - Han Lee
The AI Driven Development Glossary - Eric Elliott
Creating a LLM-as-a-Judge - a step-by-step guide based from 30+ implementations - Hamel Husain 🔥
How AI Agents work and how to build them - Slobodan Stojanovič
Evaluating Large Language Model (LLM) systems: Metrics, challenges, and best practices - Jane Huang 🔥
🔐 Securing FastMCP with Keycloak & Ollama - Abhwishek koserwal 🧙♂️
Revealing Computational Graphs in Language Models - Anthropic
Data reviews: As important as code reviews?- As AI and data pipelines grow in importance, is validating data becoming as critical as reviewing code?
Lil'Log's Deep Dive into Autonomous Agents 2023 - Lilian Weng
What are Agentic Workflows? | A short, preceise definition from IBM
🐦 Social Highlights
AI Tool Stack for Building Projects
A surprising thing I'm noticing with AI - Gergely Orosz on X
LLMs being possible should feel like insane magic.
🗞️ News and Updates
Last month has been the busiest yet for developer tooling and model announcements:
Google unveiled new agentic tools at I/O 2025 - Gemini Agent Mode, Project IDX, and Gemini Code Assist expand Google’s ecosystem for developer-focused AI agents.
Mistral launched open-source LLM optimized for software engineering
Google announced Project Jules, an autonomous background AI agent
OpenAI launched Codex, a cloud-based software engineering agent - it can run multiple dev tasks in parallel—writing features, fixing bugs, proposing PRs—powered by the new codex-1 model.
Claude's new models ar optimized for coding and general-purpose AI agents
Windsurf introduced SWE-1, a model family for full-spectrum software engineering - optimized for tasks across the entire software engineering lifecycle, not just coding.
GitHub Copilot coding agent enters public preview
🛠️ Tech & Tools
Goose: an open source, extensible AI agent that goes beyond code suggestions - ins... -
codecanvas.ai - Another AI website builder. 🤷♂️
PocketFlow - Turns Codebase into Easy Tutorial with AI
🚀 fastmcp: The fast, Pythonic way to build MCP servers and clients
🚀 chainlit: Build Conversational AI app in minutes ⚡️
Google Firebase Studio - A pretty good generative AI-native IDE for building full-stack web applications.
agents-json - another attempt to standardize AI agent interactions with APIs
mcp.run - registry of AI tools
Requesty - LLM Gateway for unified access with intelligent load balancing and caching
Zencoder – The AI Coding Agent - Zencoder
Serenade | Code with voice - Serenade
ToolHive makes deploying MCP servers easy, secure and fun - stacklok
DevDocs: Free, private, UI based Tech Documentation MCP server. - cyberagiinc
Nuanced - Python library that provides LLMs with precise call graph context
PayPal Agent Toolkit - enables PayPal API integration through function calling
Visualize any codebase with AI-generated system diagrams
🤦♂️Create beautiful emails using natural language
📚 Learning Picks
🔥 Python Programming MOOC 2025
🔥 11 Lessons to Get Started Building AI Agents - Microsoft
Learn Agentic AI using Dapr Agentic Cloud Ascent (DACA)
Generative AI Labs with Gemini on Google Cloud | Google Cloud Skills Boost - Google Cloud Skills Boost
AWS Artificial Intelligence Practitioner Learning Plan
🎭 AI Humor
🙃 https://www.linkedin.com/feed/update/urn:li:activity:7336126353198489601/
👋 See You Next Week
Thanks for reading Generative Programmer! 🙏
If you like the content please support my newsletter by subscribing and sharing with your network: X · LinkedIn · BlueSky · Email. Have a great rest of the week!








